专利数据库
统计分析
产业报告
专利数据监控
产业人才
行业动态
产业政策法规
维权援助
个人中心
详情
文本
图像
标题
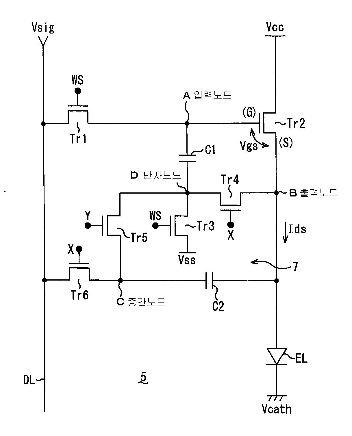
화소회로 및 표시장치와 이러한 구동방법
授权日
1900-01-01
公开(公告)号
KR1020060049781A
申请日
2005-07-01
公开(公告)日
2006-05-19
当前申请(专利权)人
소니 주식회사
发明人
우치노가츠히데 | 야마시타준이치
简单同族
KR101141772B1 | KR1020060049781A | TW200620207A | TWI311307B | US20060022907A1 | US20110169812A1 | US20130009854A1 | US20130038593A1 | US20140362063A1 | US20160042689A1 | US7893895 | US8552939 | US8564508 | US8791888 | US9208726 | US9530351
简单同族成员数量
16
简单同族被引用专利总数
98
诉讼案件数
0
法律状态/事件
授权
抱歉,您的浏览器不支持PDF预览,请点击链接下载PDF文件