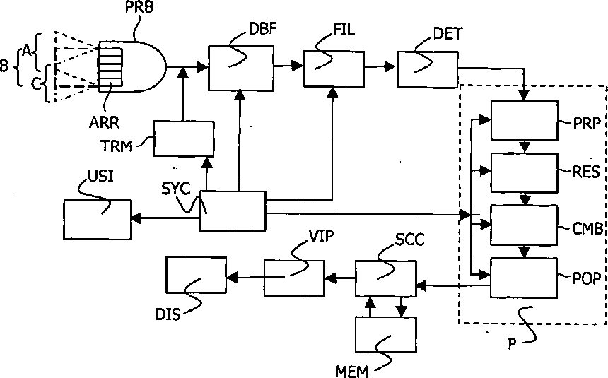
标题:
Ultrasonic imaging apparatus with adaptable spatial image combination
授权日:
1900-01-01
公开(公告)号:
US20050288580A1
申请日:
2003-08-05
公开(公告)日:
2005-12-29
当前申请(专利权)人:
KONINKLIJKE PHILIPS ELECTRONICS, N.V.
发明人:
LAGRANGE, JEAN-MICHEL | COHEN-BACRIE, CLAUDE | LEVRIER, CLAIRE | VILLAIN, NICOLAS | ENTREKIN, ROBERT R.
简单同族:
AT390639T | AU2003251104A1 | CN1326089C | CN1675565A | DE60319992D1 | DE60319992T2 | EP1532470A1 | EP1532470B1 | JP2005536269A | US20050288580A1 | US8355547 | WO2004019058A1
简单同族成员数量:
12
简单同族被引用专利总数:
21
诉讼案件数:
0
法律状态/事件:
授权 | 权利转移