首页
专利数据库
产业人才
行业动态
产业政策法规
维权援助
个人中心
登录/注册
详情
文本
图像
标题:
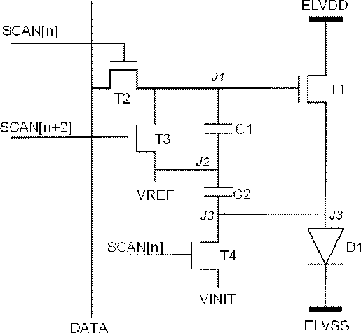
Pixel unit driving circuit, method for driving pixel unit driving circuit and display device
授权日:
2015-12-15
公开(公告)号:
US9214506
申请日:
2013-12-06
公开(公告)日:
2015-12-15
当前申请(专利权)人:
BOE TECHNOLOGY GROUP CO., LTD.
发明人:
XIE, HONGJUN
简单同族:
CN102982767A | CN102982767B | US20140159609A1 | US9214506
简单同族成员数量:
4
简单同族被引用专利总数:
60
诉讼案件数:
0
法律状态/事件:
授权 | 权利转移