首页
专利数据库
产业人才
行业动态
产业政策法规
维权援助
个人中心
登录/注册
详情
文本
图像
标题:
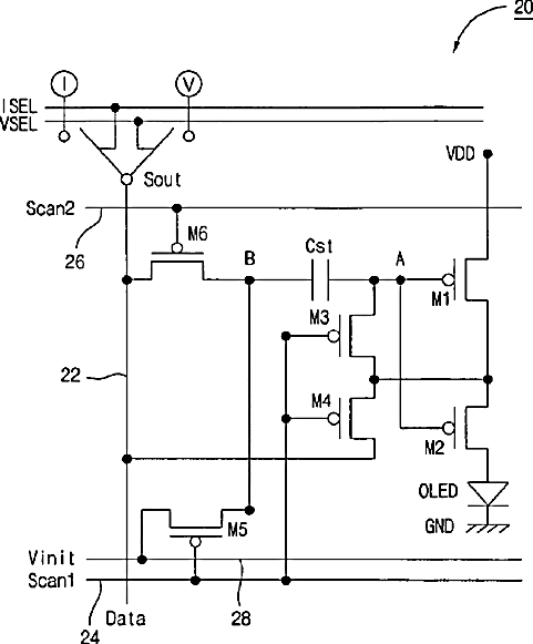
Organic light-emitting device and organic light-emitting display
授权日:
2009-07-14
公开(公告)号:
US7561129
申请日:
2005-12-14
公开(公告)日:
2009-07-14
当前申请(专利权)人:
LG DISPLAY CO., LTD.
发明人:
LEE, CHANG HWAN | HUH, JIN
简单同族:
KR101139529B1 | KR1020070002155A | TW200701172A | TWI337337B | US20070001958A1 | US7561129
简单同族成员数量:
6
简单同族被引用专利总数:
54
诉讼案件数:
0
法律状态/事件:
授权 | 权利转移