首页
专利数据库
产业人才
行业动态
产业政策法规
维权援助
个人中心
登录/注册
详情
文本
图像
标题:
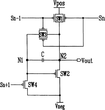
发射控制驱动器及使用其的有机发光显示器
授权日:
2008-12-17
公开(公告)号:
CN100444230C
申请日:
2006-01-10
公开(公告)日:
2008-12-17
当前申请(专利权)人:
三星显示有限公司
发明人:
郑宝容
简单同族:
CN100444230C | CN1804978A | JP2006195459A | JP4925666B2 | KR100602363B1 | KR1020060081582A | US20060156121A1 | US7710368
简单同族成员数量:
8
简单同族被引用专利总数:
69
诉讼案件数:
0
法律状态/事件:
授权 | 权利转移