专利数据库
统计分析
产业报告
专利数据监控
产业人才
行业动态
产业政策法规
维权援助
个人中心
详情
文本
图像
标题
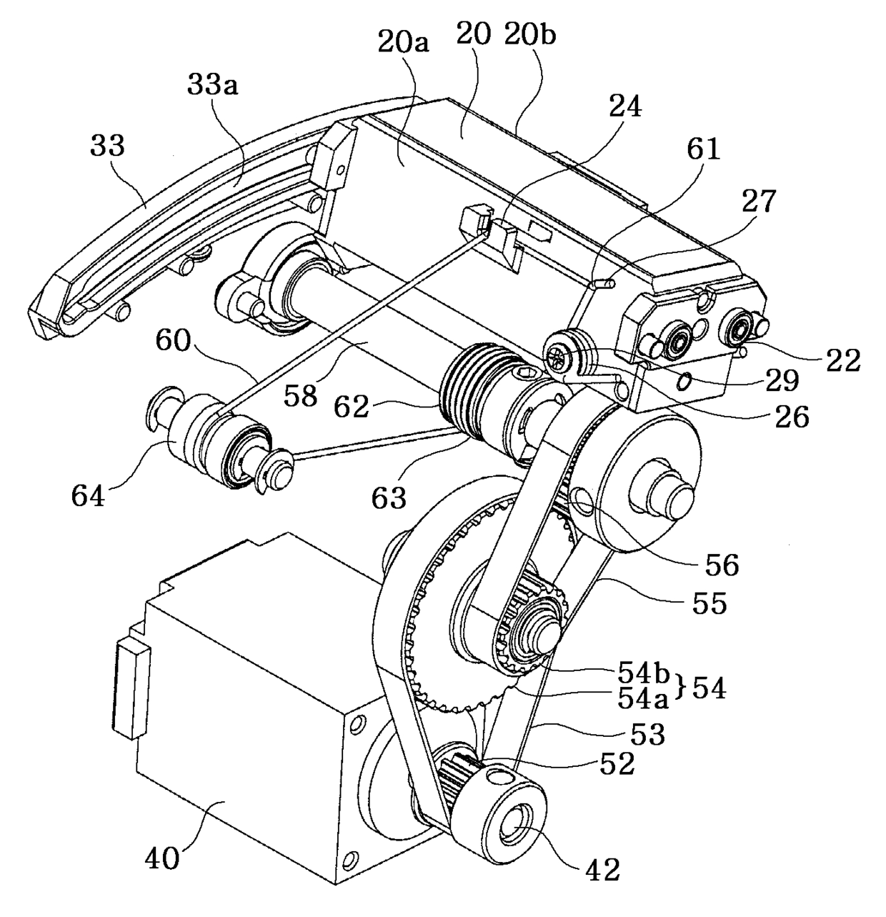
초음파 프루브의 트랜스듀서 구동장치
授权日
2007-08-01
公开(公告)号
KR100747094B1
申请日
2005-07-15
公开(公告)日
2007-08-07
当前申请(专利权)人
삼성메디슨 주식회사
发明人
HWANG, WON SOON
简单同族
EP1744178A2 | EP1744178A3 | JP2007021170A | JP4760324B2 | KR100747094B1 | KR1020070009175A | US20070016060A1 | US7635335
简单同族成员数量
8
简单同族被引用专利总数
46
诉讼案件数
0
法律状态/事件
授权
抱歉,您的浏览器不支持PDF预览,请点击链接下载PDF文件