专利数据库
统计分析
产业报告
专利数据监控
产业人才
行业动态
产业政策法规
维权援助
个人中心
详情
文本
图像
标题
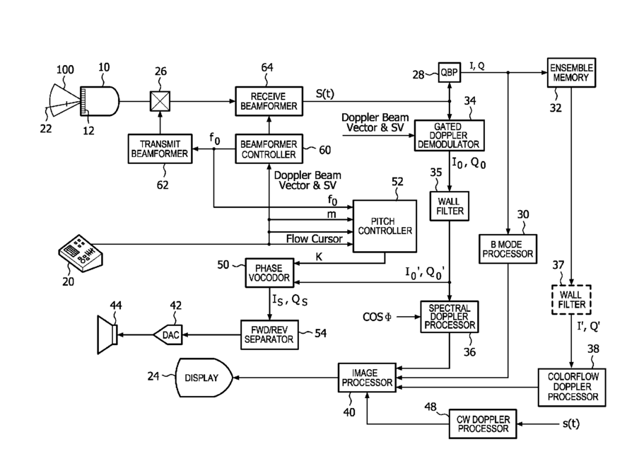
Ultrasound blood flow doppler audio with pitch shifting
授权日
1900-01-01
公开(公告)号
US20170307742A1
申请日
2017-07-07
公开(公告)日
2017-10-26
当前申请(专利权)人
KONINKLIJKE PHILIPS N.V.
发明人
HOPE SIMPSON, DAVID | CLARK, DAVID | AGARWAL, ANUP
简单同族
CN102421372A | CN102421372B | EP2429405A1 | EP2429405B1 | JP2012526584A | JP5642159B2 | RU2011150512A | RU2536418C2 | US20120059264A1 | US20170307742A1 | US9702969 | WO2010131136A1
简单同族成员数量
12
简单同族被引用专利总数
21
诉讼案件数
0
法律状态/事件
实质审查 | 权利转移
抱歉,您的浏览器不支持PDF预览,请点击链接下载PDF文件