专利数据库
统计分析
产业报告
专利数据监控
产业人才
行业动态
产业政策法规
维权援助
个人中心
详情
文本
图像
标题
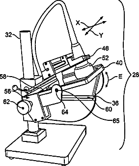
Ultrasound breast screening device
授权日
2010-10-05
公开(公告)号
US7806827
申请日
2003-07-09
公开(公告)日
2010-10-05
当前申请(专利权)人
GENERAL ELECTRIC COMPANY
发明人
ZHANG, HEIDI D. | LAWRENCE, ROBERT F. | LIMA, GILBERT M. | MILLER, STEVEN C. | HALL, ANNE L.
简单同族
US20040181152A1 | US20100204580A1 | US7806827 | US9107630
简单同族成员数量
4
简单同族被引用专利总数
44
诉讼案件数
0
法律状态/事件
授权 | 权利转移
抱歉,您的浏览器不支持PDF预览,请点击链接下载PDF文件