专利数据库
统计分析
产业报告
专利数据监控
产业人才
行业动态
产业政策法规
维权援助
个人中心
详情
文本
图像
标题
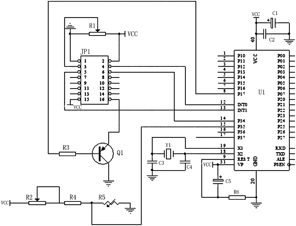
一种液晶显示模块的背景光开关自动控制的电路
授权日
2016-02-03
公开(公告)号
CN205016213U
申请日
2015-08-06
公开(公告)日
2016-02-03
当前申请(专利权)人
国家电网公司 | 国网河北省电力公司检修分公司 | 邯郸市邯山五防电力配电设备有限公司
发明人
李中生 | 武建华 | 赵志刚 | 李俭 | 杨占有 | 杨司瑜
简单同族
CN205016213U
简单同族成员数量
1
简单同族被引用专利总数
0
诉讼案件数
0
法律状态/事件
授权
抱歉,您的浏览器不支持PDF预览,请点击链接下载PDF文件