专利数据库
统计分析
产业报告
专利数据监控
产业人才
行业动态
产业政策法规
维权援助
个人中心
详情
文本
图像
标题
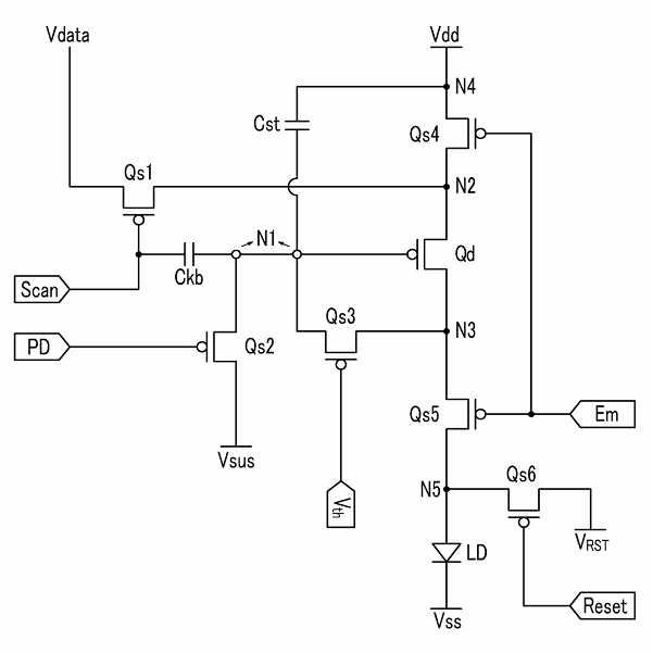
표시 장치 및 그 구동 방법
授权日
1900-01-01
公开(公告)号
KR1020100077649A
申请日
2008-12-29
公开(公告)日
2010-07-08
当前申请(专利权)人
삼성디스플레이 주식회사
发明人
이백운 | 박성일 | 박경태
简单同族
KR101499236B1 | KR1020100077649A | US20100164847A1 | US20130009942A1 | US8289313 | US8736589
简单同族成员数量
6
简单同族被引用专利总数
82
诉讼案件数
0
法律状态/事件
授权
抱歉,您的浏览器不支持PDF预览,请点击链接下载PDF文件