专利数据库
统计分析
产业报告
专利数据监控
产业人才
行业动态
产业政策法规
维权援助
个人中心
详情
文本
图像
标题
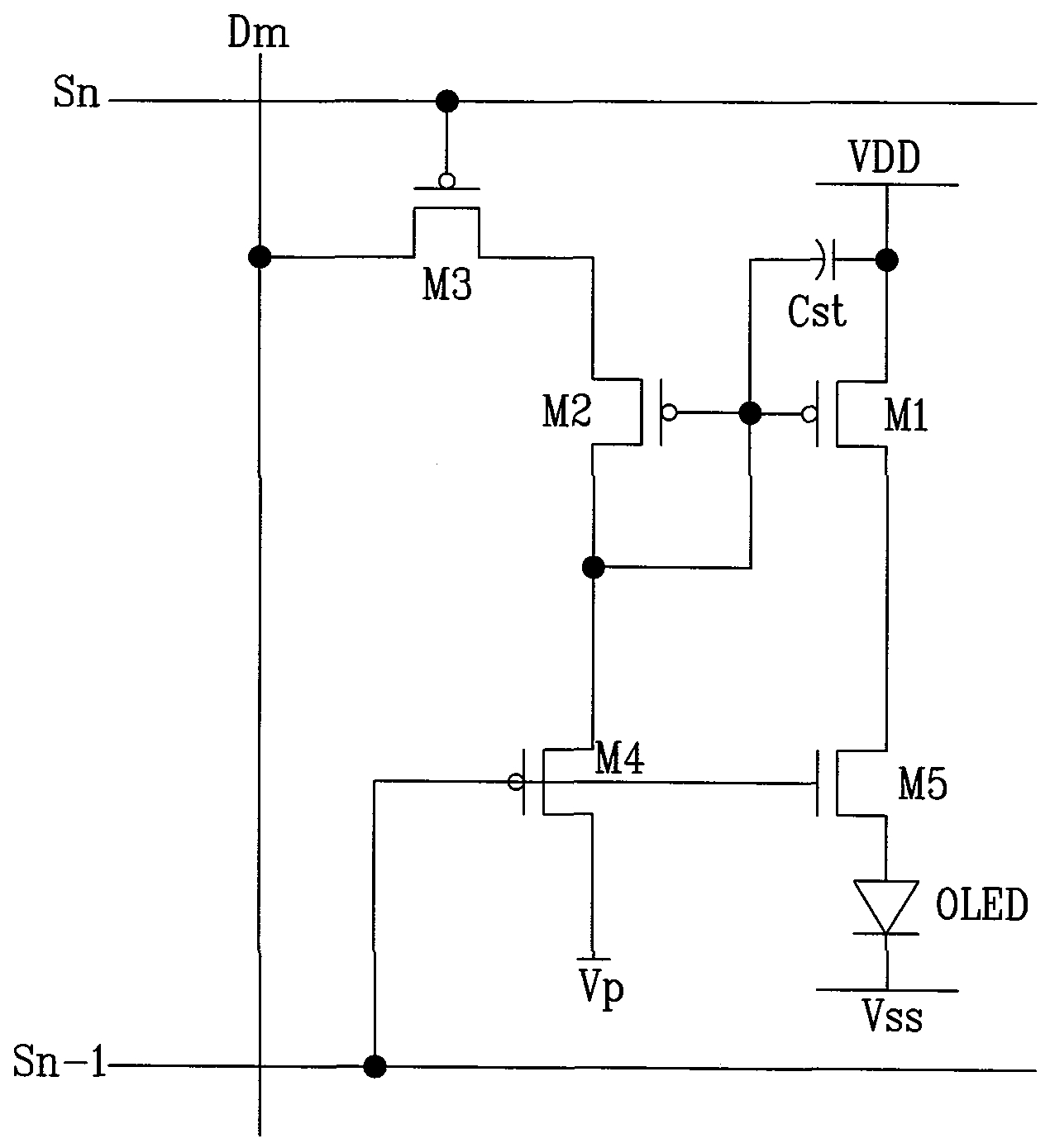
화상 표시 장치와 그 표시 패널 및 구동 방법
授权日
1900-01-01
公开(公告)号
KR1020040093785A
申请日
2003-04-30
公开(公告)日
2004-11-09
当前申请(专利权)人
삼성에스디아이 주식회사
发明人
정보용 | 박용성 | 곽원규 | 오춘열 | 양선아 | 류도형
简单同族
CN100399392C | CN1542718A | DE60324097D1 | EP1473689A2 | EP1473689A3 | EP1473689B1 | JP2004334163A | KR100515299B1 | KR1020040093785A | US20040217925A1 | US7403176
简单同族成员数量
11
简单同族被引用专利总数
177
诉讼案件数
0
法律状态/事件
未缴年费 | 权利转移
抱歉,您的浏览器不支持PDF预览,请点击链接下载PDF文件