专利数据库
统计分析
产业报告
专利数据监控
产业人才
行业动态
产业政策法规
维权援助
个人中心
详情
文本
图像
标题
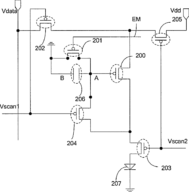
Pixel circuit, driving method thereof, and display device
授权日
1900-01-01
公开(公告)号
US20140175992A1
申请日
2013-12-18
公开(公告)日
2014-06-26
当前申请(专利权)人
BEIJING BOE OPTOELECTRONICS TECHNOLOGY CO., LTD.
发明人
YANG, SHENGJI
简单同族
CN103000134A | US20140175992A1 | US9483979
简单同族成员数量
3
简单同族被引用专利总数
50
诉讼案件数
0
法律状态/事件
授权 | 权利转移
抱歉,您的浏览器不支持PDF预览,请点击链接下载PDF文件