专利数据库
统计分析
产业报告
专利数据监控
产业人才
行业动态
产业政策法规
维权援助
个人中心
详情
文本
图像
标题
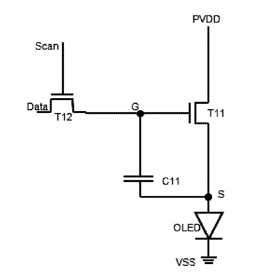
Pixel compensating circuit and method of organic light emitting display
授权日
1900-01-01
公开(公告)号
US20160307508A1
申请日
2016-06-27
公开(公告)日
2016-10-20
当前申请(专利权)人
SHANGHAI TIANMA AM-OLED CO., LTD. | TIANMA MICRO-ELECTRONICS CO., LTD.
发明人
LIU, GANG | WANG, ZHILIANG | QIAN, DONG | LUO, LIYUAN
简单同族
CN104050916A | CN104050916B | CN105976758A | CN105976758B | DE102014113867A1 | US20150356919A1 | US20160307508A1 | US9412300 | US9633603
简单同族成员数量
9
简单同族被引用专利总数
54
诉讼案件数
0
法律状态/事件
授权 | 权利转移
抱歉,您的浏览器不支持PDF预览,请点击链接下载PDF文件