专利数据库
统计分析
产业报告
专利数据监控
产业人才
行业动态
产业政策法规
维权援助
个人中心
详情
文本
图像
标题
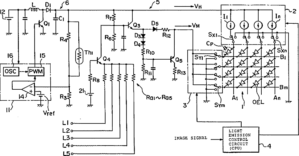
Drive method of light-emitting display panel and organic EL display device
授权日
1900-01-01
公开(公告)号
US20030184237A1
申请日
2002-09-24
公开(公告)日
2003-10-02
当前申请(专利权)人
TOHOKU PIONEER CORPORATION
发明人
TOGASHI, MASATO | FUJITA, DAISUKE | HENMI, KOJI | YAZAWA, NAOKI | SUZUKI, GEN | MORIYA, KEISUKE
简单同族
JP2003288053A | JP3854182B2 | US20030184237A1 | US6894436
简单同族成员数量
4
简单同族被引用专利总数
90
诉讼案件数
0
法律状态/事件
未缴年费 | 权利转移
抱歉,您的浏览器不支持PDF预览,请点击链接下载PDF文件