专利数据库
统计分析
产业报告
专利数据监控
产业人才
行业动态
产业政策法规
维权援助
个人中心
详情
文本
图像
标题
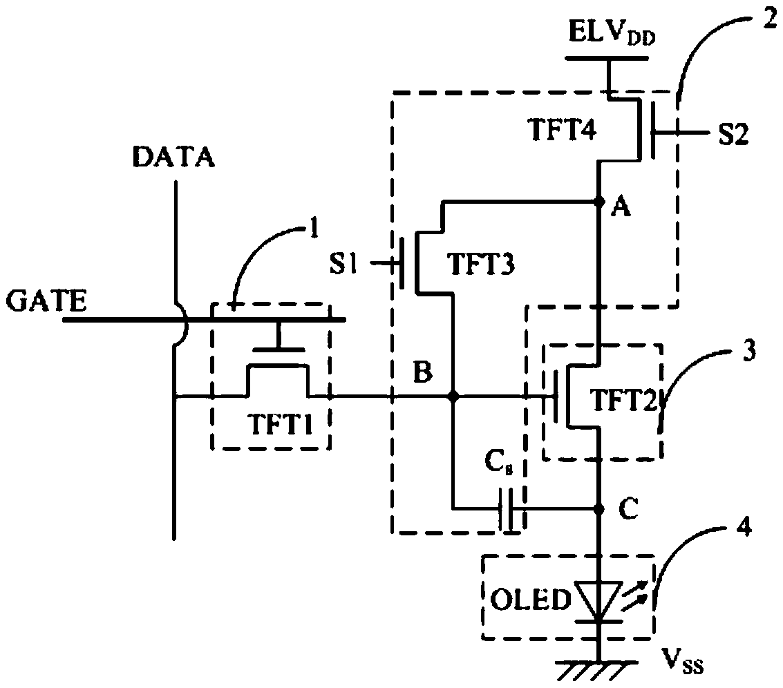
OLED像素电路及驱动方法、显示装置
授权日
2016-03-02
公开(公告)号
CN103531151B
申请日
2013-11-04
公开(公告)日
2016-03-02
当前申请(专利权)人
京东方科技集团股份有限公司 | 合肥鑫晟光电科技有限公司
发明人
张玉婷
简单同族
CN103531151A | CN103531151B | US20160005356A1 | US9589505 | WO2015062298A1
简单同族成员数量
5
简单同族被引用专利总数
51
诉讼案件数
0
法律状态/事件
授权
抱歉,您的浏览器不支持PDF预览,请点击链接下载PDF文件