专利数据库
统计分析
产业报告
专利数据监控
产业人才
行业动态
产业政策法规
维权援助
个人中心
详情
文本
图像
标题
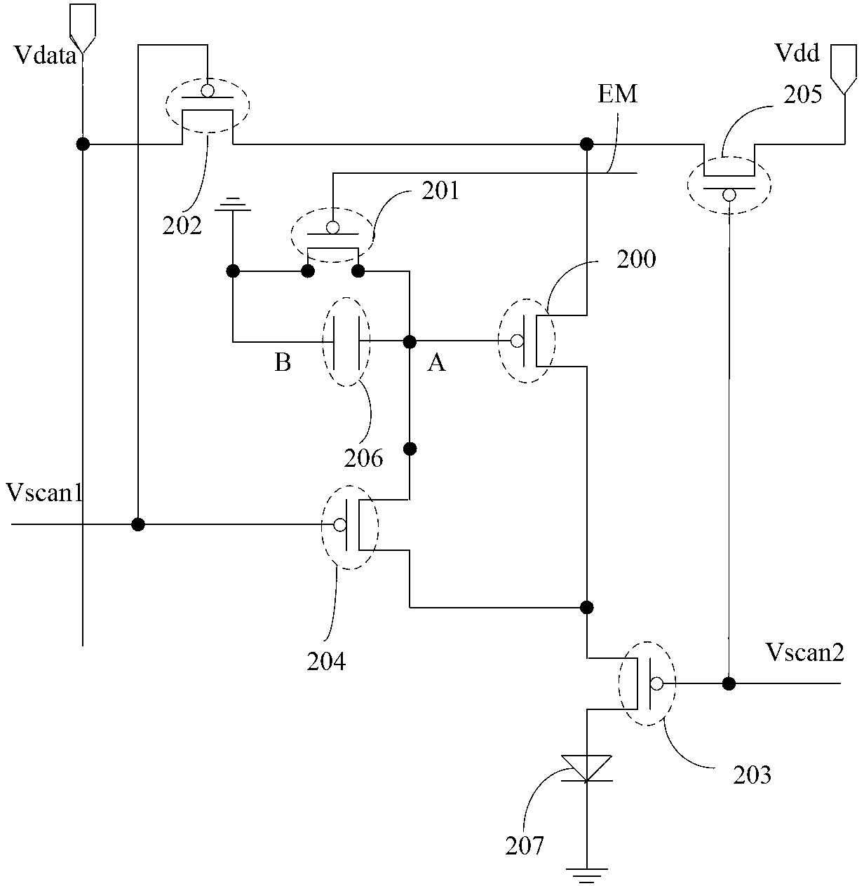
像素电路及其驱动方法、显示装置
授权日
1900-01-01
公开(公告)号
CN103000134A
申请日
2012-12-21
公开(公告)日
2013-03-27
当前申请(专利权)人
北京京东方光电科技有限公司
发明人
杨盛际
简单同族
CN103000134A | US20140175992A1 | US9483979
简单同族成员数量
3
简单同族被引用专利总数
50
诉讼案件数
0
法律状态/事件
驳回
抱歉,您的浏览器不支持PDF预览,请点击链接下载PDF文件