专利数据库
统计分析
产业报告
专利数据监控
产业人才
行业动态
产业政策法规
维权援助
个人中心
详情
文本
图像
标题
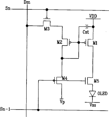
图像显示设备、显示面板及其驱动方法和象素电路
授权日
1900-01-01
公开(公告)号
CN1542718A
申请日
2003-08-28
公开(公告)日
2004-11-03
当前申请(专利权)人
三星显示有限公司
发明人
郑宝容 | 朴镕盛 | 郭源奎 | 吴春烈 | 梁善芽 | 柳道亨
简单同族
CN100399392C | CN1542718A | DE60324097D1 | EP1473689A2 | EP1473689A3 | EP1473689B1 | JP2004334163A | KR100515299B1 | KR1020040093785A | US20040217925A1 | US7403176
简单同族成员数量
11
简单同族被引用专利总数
178
诉讼案件数
0
法律状态/事件
未缴年费 | 权利转移
抱歉,您的浏览器不支持PDF预览,请点击链接下载PDF文件