专利数据库
统计分析
产业报告
专利数据监控
产业人才
行业动态
产业政策法规
维权援助
个人中心
详情
文本
图像
标题
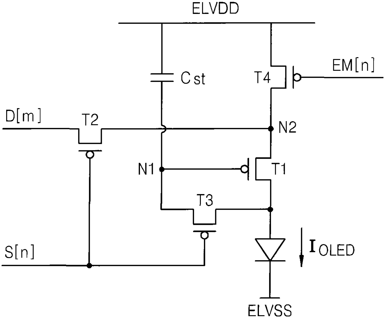
像素电路、有机发光二极管显示器及其驱动方法
授权日
2016-01-20
公开(公告)号
CN102063861B
申请日
2010-10-20
公开(公告)日
2016-01-20
当前申请(专利权)人
三星显示有限公司
发明人
李旭
简单同族
CN102063861A | CN102063861B | EP2333759A1 | JP2011107685A | KR101042956B1 | KR1020110054767A | US20110115835A1
简单同族成员数量
7
简单同族被引用专利总数
70
诉讼案件数
0
法律状态/事件
授权 | 权利转移
抱歉,您的浏览器不支持PDF预览,请点击链接下载PDF文件